
荆楚网客户端—荆楚网消息(记者邱玲鹏 肖慧婷 通讯员王相生)践行法治理念,彰显法治力量。6月11日,由省委全面依法治省委员会办公室、省委政法委、省司法厅主办,荆楚网(湖北日报网)承办的2019年度“湖北省十大法治人物 十大法治事件 十大法治创新案例”评选活动候选名单公布,公众网络投票活动同时启动。
本次评选旨在通过广泛发动各地各部门和广大干部群众参与到推荐、评选、展示各环节,遴选出事迹突出、群众公认、代表性强的法治人物、法治事件和法治创新案例,充分运用榜样力量推动全社会树立宪法法律意识、凝聚法治力量,弘扬主旋律、传播正能量。
自评选活动开展以来,得到了全省各地、省直单位和高校的大力支持,共报送推荐对象159个,涵盖了全省在推进依法治省、弘扬法治精神、促进公平正义、化解矛盾纠纷、维护社会稳定等方面发挥积极作用的立法、执法、司法、守法、普法、法律服务、法学研究等领域的先进法治人物、典型法治事件和优秀法治创新案例。
经专家初审,评审委员会已选出法治人物、法治事件、法治创新案例各20个候选对象。通过网络投票、评审委员会评审、公示通报等程序,将最终确定“湖北省十大法治人物、十大法治事件、十大法治创新案例”和30名(件)提名奖。
网络投票时间:2020年6月11日0时至6月17日24时。
投票方式:进入荆楚网微信公众号进行投票(每个IP每天限投3次,每次每类候选对象最少选1个最多选10个。)

欢迎各界人士关注支持“湖北省十大法治人物 十大法治事件 十大法治创新案例”评选活动,投下您宝贵的一票!
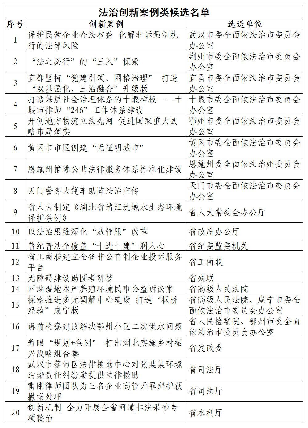
附:2019年度“湖北省十大法治人物 十大法治事件 十大法治创新案例”候选名单。
法治人物类

法治事件类

法治创新案例类

